Universita' Roma Tre CD Ingegneria Informatica Dip Informatica e Automazione
 
Basi di dati (nuovo ord)
Sistemi informativi, I modulo (vecchio ord)
Esercizi proposti e svolti
Anno accademico 2003-2004
Home page del corso Programma e materiale Avvisi
 
27/04/2004 Esercizi su basi di dati e DBMS (versione ingrandita)
07/05/2004 Homework n.1. Vedi regole; consegna entro martedì 18/05 via Web
10/05/2004 Esercitazione del 7/05/2004 su algebra relazionale
14/05/2004 Esercitazione del 13/05/2004 su SQL
19/05/2004 Esercizio proposto il 19/05/2004 nel canale M-Z
20/05/2004 Possibili soluzioni per l'homework n.1
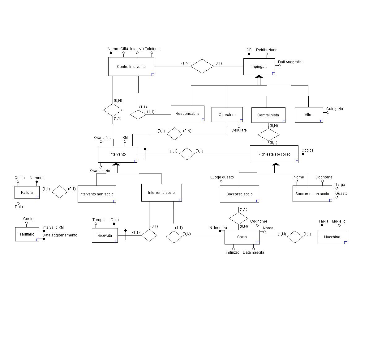
21/05/2004 Esercitazione del 20-21/05/2004 sul modello ER
21/05/2004 Homework n.2. Vedi regole; consegna entro martedì 1/06 via Web
03/06/2004 Esercitazione del 28/05/2004 sul modello ER
03/06/2004 Esercitazione del 1/06 o del 4/06 su JDBC: lucidi e codice
03/06/2004 Possibile soluzione per l'homework n.2
03/06/2004 Homework n.3; consegna mercoledì 23/06 via Web; vedere nota bene
15/06/2004 Homework sostitutivo per l'appello del 30/06/2004 vedere regole
 
Paolo Atzeni, Dipartimento di Informatica e Automazione, Università Roma Tre
Ultima modifica 15/06/2004